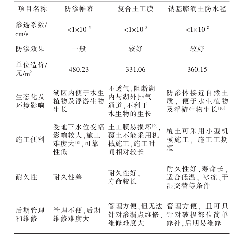
膨润土防水毯应用湖底防渗更胜一筹
由于人工湖水域面积不大,水深较浅,且地下岩溶较发育。结合湖区的地形、地质条件,尤其是较复杂的水文地质条件,经技术经济综合比选后,优选基础适应性较强的柔性材料(天然钠基膨润土防水毯)进行防渗处理,可解决湖底渗漏问题。
钠基膨润土防水毯是由经过级配的天然钠基膨润土颗粒和相应外加剂混合为原材料,经针刺工艺及设备,把膨润土颗粒固定在土工布和塑料编织布之间而制成的毯状防水卷材。
膨润土防水毯既具有土工材料的全部特性,又具有优异的防水(渗)性能。从技术可靠性、实施难度、投资等方面进行综合考虑,确定优选技术方案可行、投资相对较省、施工方便快捷的“湖底及湖岸采取天然钠基膨润土防水毯防渗方案”。






首页
电话
QQ
联系